科学研究
姚和瑞教授团队揭示EGFR-TKIs通过抑制MUC1糖基化暴露Tn抗原,增强 TnMUC1 CAR-T 细胞对该疾病疗效,在Cell Reports Medicine杂志发表
发布日期:2025-08-22
论文题目:EGFR TKIs suppress MUC1 glycosylation through the PI3K/AKT/SP1/C1GALT1 pathway to enhance TnMUC1 CAR-T efficacy in EGFR-mutant NSCLC.
通讯作者:姚和瑞;余运芳 等
第一作者:周紫薇;陈思;赵健丽 等
论文发表刊物:Cell Reports Medicine

【研究背景】
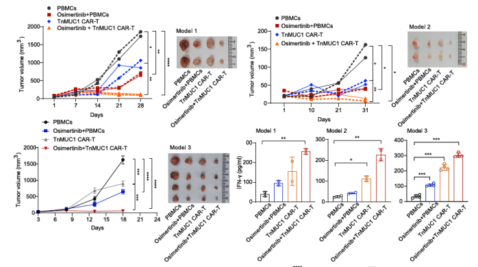
EGFR 突变非小细胞肺癌(NSCLC)中,EGFR-TKIs 虽为一线治疗,但约 40% 患者原发耐药,中位无进展生存期仅 18.9 个月。免疫检查点抑制剂疗效低且联合用药毒性大,需探索新免疫治疗策略。
【主要发现】
EGFR-TKIs 通过 PI3K/AKT/SP1 通路抑制 C1GALT1,减少 MUC1 糖基化,增加 TnMUC1 暴露,增强 TnMUC1 CAR-T 疗效。联合治疗在体内外模型中效果显著,且安全性良好。

【研究意义】
本文揭示 EGFR-TKIs 联合 TnMUC1 CAR-T 细胞疗法对 EGFR 突变非小细胞肺癌有显著疗效,为临床治疗提供新策略。其通过调节 MUC1 糖基化增强免疫治疗效果,且安全性良好,为攻克 EGFR 突变 NSCLC 带来新希望,或改变临床治疗格局。


论文链接:
https://www.sciencedirect.com/science/article/pii/S2666379125002721?via%3Dihub
阅读二维码:

相关资讯
2026-05-09
粤公网安备 44010402003003号 